Fur Babies – Pet Adoption Reimagined

Understanding the project landscape
Why adoption feels too transactional
Most adoption sites bury emotion beneath cluttered lists and cold UI. We set out to design a heart-forward experience that reduces friction and builds trust between adopters and shelters—so the journey feels like bringing a friend home, not completing a form.

Research and discovery phase
Lead with love, validate with research

Initial design exploration
Make connection effortless
Early wires prioritized emotional clarity over dense grids. We tested a bottom nav and large, image-first cards to reduce cognitive load.
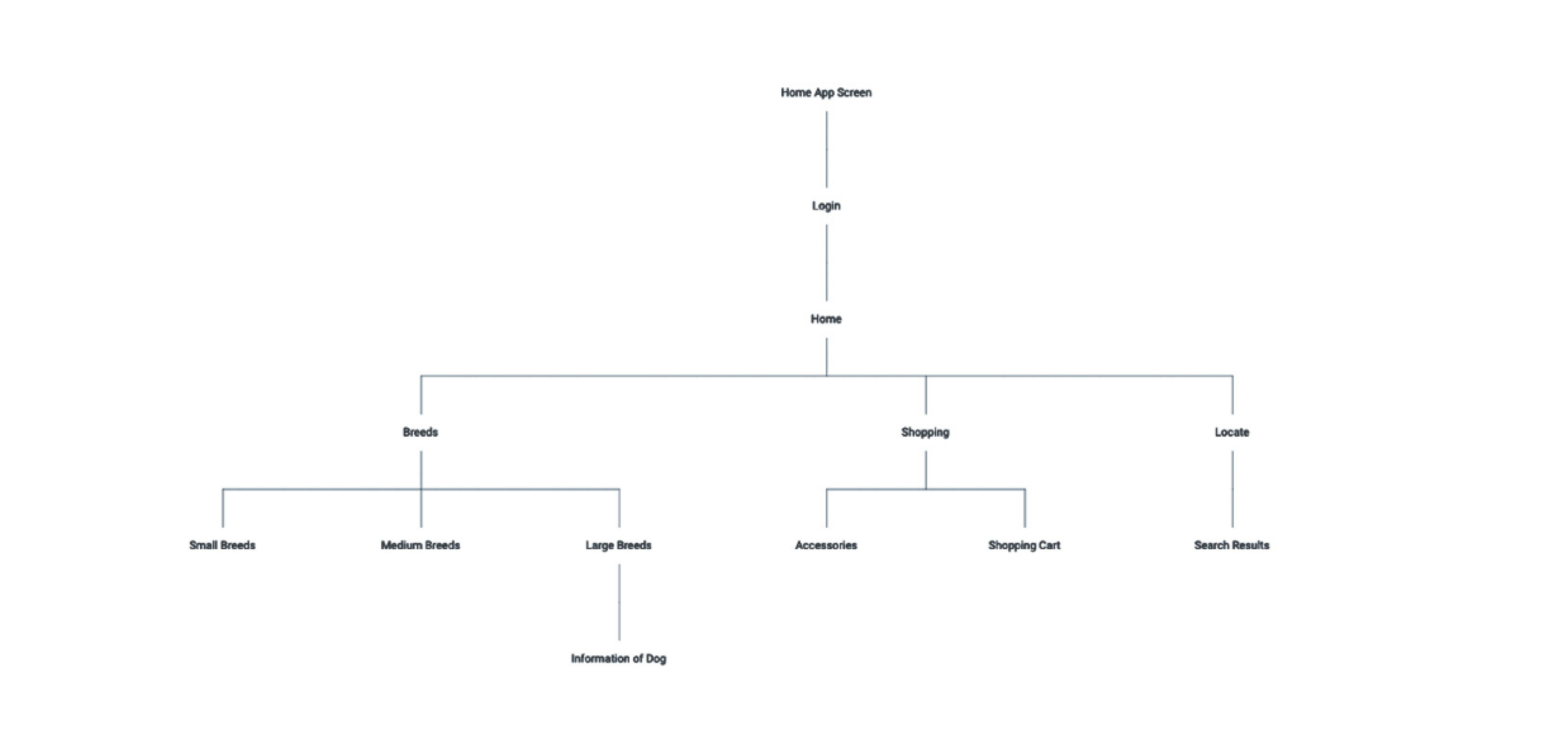
- Navigation: Simple bottom tabs — Shop, Breeds, Locate.
- Find Your Pet: Interactive map to nearby shelters for local context.
- Tone & palette: Soft blue-gray to lower decision stress.
- Content model: Pet story first, details on demand.

Refining the design approach
Storytelling as a UX system
Iterations focused on speed, clarity, and moments of delight—without sacrificing accessibility.
- Interactive profiles with personality highlights and clear next steps.
- Progressive disclosure for details after a breed/pet is selected.
- Performance polish: Faster image loading + tighter hierarchy.

Final design deliverables and key features
The experience, distilled

Project impact and user feedback
Impact beyond launch status
Even without a live deployment, Fur Babies delivered tangible design value.
✅ Streamlined flows in testing; fewer taps to shortlist a pet
✅ Higher perceived trust via story-led profiles and calm visuals
✅ Process + style guide reused as a humane-org reference
✅ Stakeholder alignment through transparent, test-and-learn cycles

Explore more design work
Interested in seeing how design can transform digital experiences? Check out more case studies showcasing innovative UX solutions

